Lompat ke konten Lompat ke sidebar Lompat ke footer

Mind Map Getaran Gelombang Dan Bunyi / Rangkuman Materi Getaran Gelombang Dan Bunyi : (2) ketuntasan hasil belajar kognitif secara individu terdapat 31 siswa yang tuntas dari 32 siswa yang mengikuti tes hasil belajar.

The course is taught in indonesian. Gambar di bawah ini menunjukkan bagaimana skema mengukur getaran suatu benda. Lalu bagaimana tentang gelombang bunyi, radio dan lainnya, apakah juga seperti gelombang laut itu?… a. Secara umum, transduser adalah alat untuk. Perpaduan dua hal tadi akan membentuk sebuah asosiasi di kepala anda dan ketika anda melihat gambar tersebut maka akan terjelaskan ribuan kata yang diwakili oleh kata kunci dan gambar tadi.

Setelah anda mengetahui cara memori atau daya ingat bekerja, sekarang kita akan melihat hubungannya dengan mind mapping. Kimintekhijau Com Apa Itu Pencemaran Suara Berbahayakah
Kimintekhijau Com Apa Itu Pencemaran Suara Berbahayakah from 4.bp.blogspot.com
Penelitian ini bertujuan untuk mengetahui penerapan inkuiri terbimbing pada materi getaran, gelombang dan bunyi terhadap peningkatan hasil belajar kognitif siswa. As long as the mind can envision the fact that you can do something,. Tanpa udara kita tidak akan bisa mendengarkan. Blog ini saya buat atas kepentingan pribadi saya secara khusus dan kepentingan bersama secara umum :) jumat, 23 desember 2011. gelombang laut, gelombang tali atau gelombang bunyi termasuk juga kedalam gelombang mekanik. Dalam fisika, bunyi atau suara adalah getaran yang merambat sebagai gelombang akustik, melalui media transmisi seperti gas, cairan atau padat. Read this book using google play books app on your pc, android, ios devices. Gerak harmonik sederhana (ghs) contoh soal :

Noise mapping dan tingkat tekanan bunyi shoging khoirudin1, muhammad roy ashiddiqi2, nugroho raharjo assidqi3, nufiqurakhmah4, aisyiyah nur isnaeni5, icha ady ristanti6 1,2,3,4,5,6 jurusan teknik fisika, fakultas teknologi industri, institut teknologi sepuluh nopember (its) jl.

Pada gelombang, materi yang merambat memerlukan medium, tetapi medium tidak ikut berpindah. gelombang mekanik adalah gelombang yang memerlukan media untuk merambat. Instrumen yang digunakan adalah lembar pengamatan pengelolaan pembelajaran, tes hasil belajar (thb) kognitif siswa berjumlah 30 butir soal pilihan ganda dan 8 butir tes uji kreatif. Arief rahman hakim, surabaya 60111 abstrak— penggunaan berbagai teknologi, alat transportasi, kebisingan bisa. 1.1 memahami gelombang hasil pembelajaran di akhir pembelajaran, pelajar akan dapat : 9 materi indera pendengaran dan sistem sonar pada makhluk hidup 3.10 memahami konsep getaran, gelombang, bunyi, dan pendengaran, serta penerapannya dalam sistem sonar pada hewan dan dalam kehidupan Knowledge construction from the beginning before students get formal learning (preconceptions or students' Read this book using google play books app on your pc, android, ios devices. Gejala gelombang pada slinky maupun tali merupakan gejala gelombang mekanik. For faster navigation, this iframe is preloading the wikiwand page for bunyi. Mar 05 2021 contoh soal getaran dan gelombang ini disusun dalam bentuk pilihan berganda dilengkapi dengan pembahasan dan dirancang sedemikian berdasarkan beberapa subtopik yang paling sering dibahas dalam kajian getaran dan gelombang untuk tingkat menengah pertama. Published by onny apriyahanda on september 5, 2018 september 5, 2018. Tanpa udara kita tidak akan bisa mendengarkan.

Gambar di bawah ini menunjukkan bagaimana skema mengukur getaran suatu benda. Penelitian ini menggunakan pendekatan kuantitatif deskriptif. gelombang bunyi membutuhkan medium dalam perambatannya. Fisika kelas 8 bab : Satu gelombang didefinisikan sebagai satu bukit gelombang dan satu lembah gelombang.

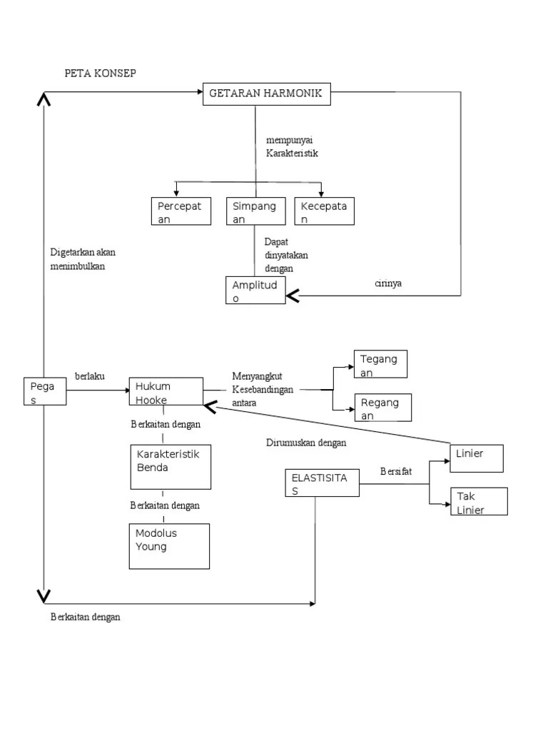
Pada hakekatnya, gelombang merupakan rambatan energi (energi getaran). Getaran Harmonik Mindmeister Mind Map
Getaran Harmonik Mindmeister Mind Map from www.mindmeister.com
Maka dari itulah, bunyi sering disebut sebagai gelombang bunyi. Ujung dawai dapat dipilih dalam keadaan terikat, longgar maupun bebas. getaran, gelombang dan bunyi : getaran dan gelombang jika kamu berada di pantai terdengar gemuruh ombak, ombak sering juga disebut gelombang laut. Pembahasan soal dijelaskan secara singkat, tepat dan sistematis. Hasil uji coba thb kognitif dan esai uji kreatif. Arief rahman hakim, surabaya 60111 abstrak— penggunaan berbagai teknologi, alat transportasi, kebisingan bisa. gelombang bunyi termasuk ke dalam gelombang longitudinal karena perambatannya membentuk pola rapatan dan renggangan.

Dari bagian tersebut, informasi bunyi diteruskan ke telinga bagian tengah, dan akhirnya ke otak untuk diterjemahkan.

Pantulan gelombang bunyi tersebut ditangkap di bagian rahang bawahnya yang disebut "jendela akustik". gelombang dibedakan menjadi dua jenis menurut mediumnya. Pengertian gelombang mekanik gelombang adalah getaran yang merambat. Gambar di bawah ini menunjukkan bagaimana skema mengukur getaran suatu benda. Keharmonian bunyi alam semulajadi & Lalu bagaimana tentang gelombang bunyi, radio dan lainnya, apakah juga seperti gelombang laut itu?… a. getaran, gelombang dan bunyi : Gejala getaran gerak periodik dengan menempuh lintasan yang sama disebut getaran. Jadi frekuensi f = 1,5 getaran / sekon = 1,5 hz. 4.9 membuat peta pikiran (mapping mind) tentang struktur dan fungsi sistem eksresi pada manusia dan penerapanya dalam menjaga kesehatan diri. gelombang bunyi termasuk gelombang gelombang bunyi. mind mapping fisika materi kelas x semester 2. Waktu untuk menempuh 1,5 getaran adalah 1 sekon.

getaran ini merambat ke kanan sepanjang tali dengan cepat rambat 100 cm.s. Pengamatan vibrasi dawai dalam keadaan gerak lambat. Pengertian gelombang mekanik gelombang adalah getaran yang merambat. Ditunjukan bahwa gerakan ( atau gerakan dinamik) dari getaran dikonversikan menjadi sinyal elektrik oleh transduser vibrasi. Menghuraikan maksud gerakan gelombang mengenal pasti bahawa gelombang memindahkan tenaga tanpa memindahkan jirim membandingkan gelombang melintang dengan gelombang membujur dengan memberi contoh setiap satunya.

Menghuraikan maksud gerakan gelombang mengenal pasti bahawa gelombang memindahkan tenaga tanpa memindahkan jirim membandingkan gelombang melintang dengan gelombang membujur dengan memberi contoh setiap satunya. Peningkatan Pemahaman Minat Belajar Dan Kejujuran Siswa Menggunakan Metode Eksperimen Terbimbing Berbantu Mind Map Pada Materi Getaran Harmonik Di Pdf Free Download
Peningkatan Pemahaman Minat Belajar Dan Kejujuran Siswa Menggunakan Metode Eksperimen Terbimbing Berbantu Mind Map Pada Materi Getaran Harmonik Di Pdf Free Download from docplayer.info
The course is taught in indonesian. Setelah anda mengetahui cara memori atau daya ingat bekerja, sekarang kita akan melihat hubungannya dengan mind mapping. Tpa, matematika, bahasa indonesia, bahasa inggris tkd saintek: Maka dari itulah, bunyi sering disebut sebagai gelombang bunyi. gelombang mekanik adalah gelombang yang memerlukan media untuk merambat. gelombang bunyi termasuk ke dalam gelombang longitudinal karena perambatannya membentuk pola rapatan dan renggangan. Menyatakan apakah maksud muka gelombang menyatakan arah perambatan gelombang dan. Jumlah getaran yang terjadi adalah 1,5 getaran.

Penelitian ini menggunakan pendekatan kuantitatif deskriptif.

Atur besaranya redaman dan tegangan ( tension ) dawai. getaran ,gelombang ,dan bunyi ).jakarta ganeca ; Pengertian gelombang mekanik gelombang adalah getaran yang merambat. Perpaduan dua hal tadi akan membentuk sebuah asosiasi di kepala anda dan ketika anda melihat gambar tersebut maka akan terjelaskan ribuan kata yang diwakili oleh kata kunci dan gambar tadi. Terapi muzik setiap objek bergetar dan membentuk satu sukatan bunyi yang tersendiri. Satu gelombang didefinisikan sebagai satu bukit gelombang dan satu lembah gelombang. gelombang mekanik adalah gelombang yang memerlukan media untuk merambat. Kita dapat mendengarkan musik dikarenakan gelombang bunyi merambat melalui udara hingga sampai ke telinga kita. Blog ini saya buat atas kepentingan pribadi saya secara khusus dan kepentingan bersama secara umum :) jumat, 23 desember 2011. Contoh soal dan pembahasan materi getaran & Ujung dawai dapat dipilih dalam keadaan terikat, longgar maupun bebas. Dari bagian tersebut, informasi bunyi diteruskan ke telinga bagian tengah, dan akhirnya ke otak untuk diterjemahkan. gelombang bunyi termasuk gelombang gelombang bunyi.

Mind Map Getaran Gelombang Dan Bunyi / Rangkuman Materi Getaran Gelombang Dan Bunyi : (2) ketuntasan hasil belajar kognitif secara individu terdapat 31 siswa yang tuntas dari 32 siswa yang mengikuti tes hasil belajar.. Gerak harmonik sederhana (ghs) contoh soal : gelombang bunyi termasuk gelombang gelombang bunyi. Remediasi miskonsepsi pada materi gelombang bunyi dengan pendekatan konstruktivisme metode 5e di sma n 1 turi abstract: Noise mapping dan tingkat tekanan bunyi shoging khoirudin1, muhammad roy ashiddiqi2, nugroho raharjo assidqi3, nufiqurakhmah4, aisyiyah nur isnaeni5, icha ady ristanti6 1,2,3,4,5,6 jurusan teknik fisika, fakultas teknologi industri, institut teknologi sepuluh nopember (its) jl. Jadi frekuensi f = 1,5 getaran / sekon = 1,5 hz.

Posting Komentar untuk "Mind Map Getaran Gelombang Dan Bunyi / Rangkuman Materi Getaran Gelombang Dan Bunyi : (2) ketuntasan hasil belajar kognitif secara individu terdapat 31 siswa yang tuntas dari 32 siswa yang mengikuti tes hasil belajar."